Exercícios de Artefatos - ESOF
Conteúdos
Nome: Lucas Lima do Nascimento
Número: 11721EMT014
Primeira Questão – 08 pontos
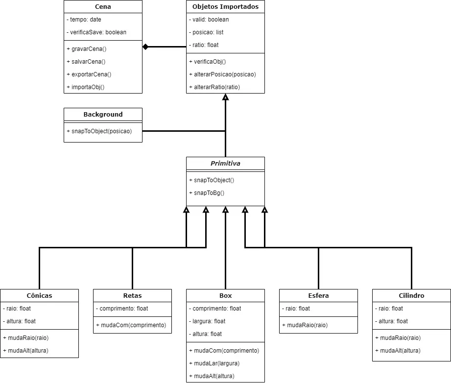
A Figura abaixo representa uma versão inicial do diagrama de classes de um software para desenvolvimento de cenas de Computação Gráfica.
Para o sistema proposto, considerando a figura:

- Associe as classes apresentadas, por meio de agregação, generalização e ligação – considere as multiplicidades de cada associação. Se achar relevante, insira notas que expliquem o diagrama montado.
- Adicione, nas classes apresentadas, alguns atributos e métodos, de forma a completar a descrição das classes.
1.1 e 1.2)
.QJ0dz1oA_5o7dr.webp)
Da forma como imaginei o software, temos Cena como uma superclasse que pode conter Objetos. Esses objetos podem ser do tipo Background ou Primitiva (superclasse que engloba todas as formas geométricas).
Segunda Questão – 12 pontos
Sobre o Rational Unified Process – RUP, caracterize e explique a importância dos elementos relacionados aos símbolos que aparecem a figura abaixo:

Na figura, temos diversos aspectos essenciais para o desenvolvimento de software feito com qualidade. Começamos com a captura de um vocabulário comum entre cliente e stakeholders fazendo um glossário para podermos, futuramente, desenvolver um plano de gerenciamento dos requisitos. O plano de gerenciamento dos requisitos vai conter as solicitações de funcionamento do software, ou seja, tudo o que o software precisa para funcionar idealmente, de acordo com o cliente.
Iniciamos com uma busca de modelos de caso de uso, onde sistemas e aplicações similares foram feitas. Após isso, temos a criação da visão inicial, um primeiro esboço sobre como será a ferramenta, feito para o cliente analisar, sugerir mudanças e ser refinado.
Com a visão refinada, inicia-se a fase de desenvolvimento, sempre junto ao cliente para garantir que os aspectos desejados pelo cliente serão totalmente cobertos.
Terceira Questão - 10 pontos
Imagine que sua empresa foi contratada para desenvolver um site de compras pela Internet. O cliente, que trabalha no ramo de secos e molhados, deseja que o sistema seja totalmente automatizado, de tal forma que as seguintes tarefas sejam efetuadas:
-
Ao entrar no site (http://), o usuário encontra uma página que mostra os mais variados setores do supermercado (perfumaria, matinal, carnes, etc). Ao clicar em um setor o sistema permite ao cliente navegar dentro do mesmo para comprar seus respectivos produtos.
-
Quando o cliente escolhe um determinado produto, o sistema checa primeiro se o mesmo existe em estoque. Se existir, o produto é selecionado e é dado baixa no arquivo de estoque. Caso contrário, uma mensagem de desculpas é apresentada.
-
Ao terminar as compras pelos diversos setores, o sistema solicita ao cliente seu cartão de crédito para cobrança. O software lê os dados do cartão de crédito, checa a validade e autorização (SPC) do cartão e armazena os dados num arquivo de cobrança.
-
Antes de fechar o pedido, o sistema pede o dados de endereço do cliente. Se o cliente não morar dentro da área de entrega, uma taxa de frete é adicionada ao valor da compra.
-
Em seguida, o sistema imprime uma nota fiscal (arquivo Adobe pdf) da compra e despacha um comando para a entrega das compras do cliente.
a) Construa o diagrama de casos de uso para este sistema. b) Identifique algumas classes para este sistema usando orientação a objeto (apresentar associação entre elas e algumas características das mesmas).
a)

b)
.CAuaI7rm_23ErcI.webp)