Trabalho 3 - 21 03
Conteúdos
- Trabalho 1 - 07 03
- Trabalho 2 - 15 03
- Trabalho 3 - 21 03
- Trabalho 4 - 29 03 Nome: Lucas Lima do Nascimento
Matrícula: 11721EMT014
-
Resposta

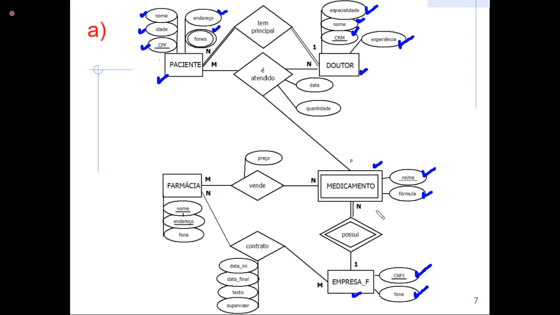
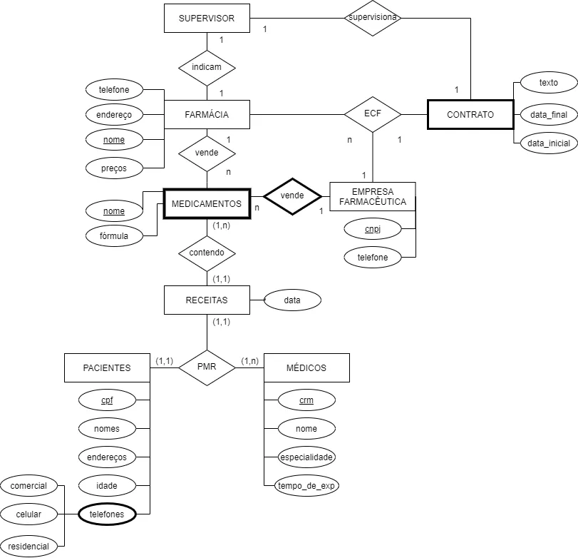
a) Desenhe um diagrama Entidade-Relacionamento que capture as informações precedentes. Neste diagrama: identifique todos os tipos de restrição que atuam sobre os tipos-entidade e identifique todos os tipos de restrição que atuam sobre os tipos-relacionamentos. Discuta todas as considerações feitas por você e justifique suas escolhas.
.C0E464rw_Z20OB4V.webp)
Restrições atuando no exercício:
- Todo paciente tem um médico principal. Todo médico tem no mínimo um paciente.
- Toda receita tem no mínimo um medicamento.
- Um médico pode prescrever uma ou mais receitas para diversos pacientes e um paciente pode obter prescrições de diversos médicos.
- Cada prescrição tem uma data e pode conter um ou mais medicamentos associados a ela.
- Uma empresa farmacêutica pode ter contratos com diversas farmácias, e uma farmácia pode ter contrato com diversas empresas farmacêuticas.
- Sempre deve haver um supervisor para cada contrato
Com relação as minhas escolhas, primeiro, identifiquei todos os substantivos que podiam ser considerados como entidades, separando assim: Pacientes, Médicos e Receitas em um relacionamento ternário, visto que, todos os três são correlacionados entre si. Depois, identifiquei que Farmácia, Contrato e Empresas Farmacêuticas também são correlacionados entre si, colocando mais um relacionamento ternário. Logo em seguida, identifiquei atributos e chaves de todas as entidades e por fim, apliquei as restrições de cardinalidade e participação.
b) Qual alteração seria necessária no diagrama da resolução a) para adequá-lo a seguinte situação: cada medicamento deve ser vendido por um preço fixo por todas as farmácias.
Para isso, bastaria adicionar uma tabela de preços relacionada aos medicamentos e não as farmácias, tornando o preço então, um atributo dos medicamentos em si e não subjetivo a cada farmácia.
c) Qual alteração seria necessária no diagrama da resolução a) para adequá-lo a seguinte situação: se um médico prescreve o mesmo medicamento para o mesmo paciente mais do que uma vez, todas as prescrições precisam ser armazenadas. É possível modelar essa situação com construções diferentes nos modelos MER e MER-X? Se sim, apresente as duas construções.
Para adequar a essa situação, poderíamos criar uma tabela para as receitas de cada paciente, transformando receitas em um atributo dele. Poderíamos modelá-lo de forma diferente com o MER-X, usando agregação em Pacientes e Médicos e ligando receitas à esse conjunto.

